中国科学院
深圳市人民政府
⾹港中文大学
常用系统
人才招聘
联系我们
首页
机构概览
科学研究与支撑
国际合作
教育培养
EN
常用系统
人才招聘
联系我们
EN
机构概览
机构简介
院长寄语
现任领导
历任领导
统计数据
研究机构
研究队伍
通知公告
研究机构
先进集成技术研究所
生物医学与健康工程研究所
先进计算与数字工程研究所
生物医药与技术研究所
脑认知与脑疾病研究所
合成生物学研究所
先进材料科学与工程研究所
碳中和技术研究所
科学仪器所(筹)
研究队伍
人才概况
人才介绍
人才招聘
人才动态
管理服务
综合处
科研管理处
创新融合处
人力资源处
财务资产处
合作转化处
教育处
党群工作处
监督审计处
支撑平台处
产业发展中心
科学研究与支撑
科研进展
IBT融合
科研诚信与伦理委员会
实验动物管理
分析测试中心
实验室建设与管理
生物安全管理
SIAT新闻网
要闻播报
科研进展
综合新闻
合作交流
学术活动
媒体报道
档案频道
刊物与文化
科学普及
先进视界
教育培养
教育概况
招生信息
学位培养
学生工作
学生就业
博士后
教育动态
研学生活
学生活动
先进榜YOUNG
体育与健康
讲座信息
国际合作
交流动态
国合项目
出国境事务
来华指引
下载中心
成果转化
转移转化
控股企业
成果超市
合作交流
党建与文化
党建工作
群团工作
深入贯彻中央八项规定精神学习教育
传承和弘扬科学家精神
我为群众办实事
创新平台
国家高性能医疗器械创新中心
国家生物制造产业创新中心
深港脑科学创新研究院
深圳合成生物学创新研究院
深圳先进电子材料国际创新研究院
深圳脑解析与脑模拟重大科技基础设施
深圳合成生物研究重大科技基础设施
生物安全三级实验室
中欧创新医药与健康研究中心
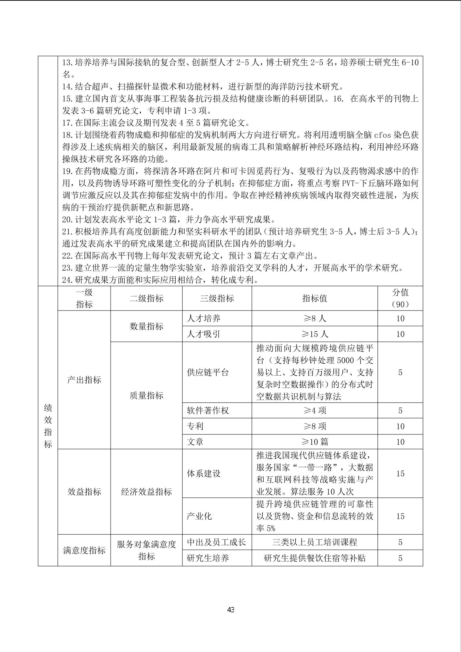
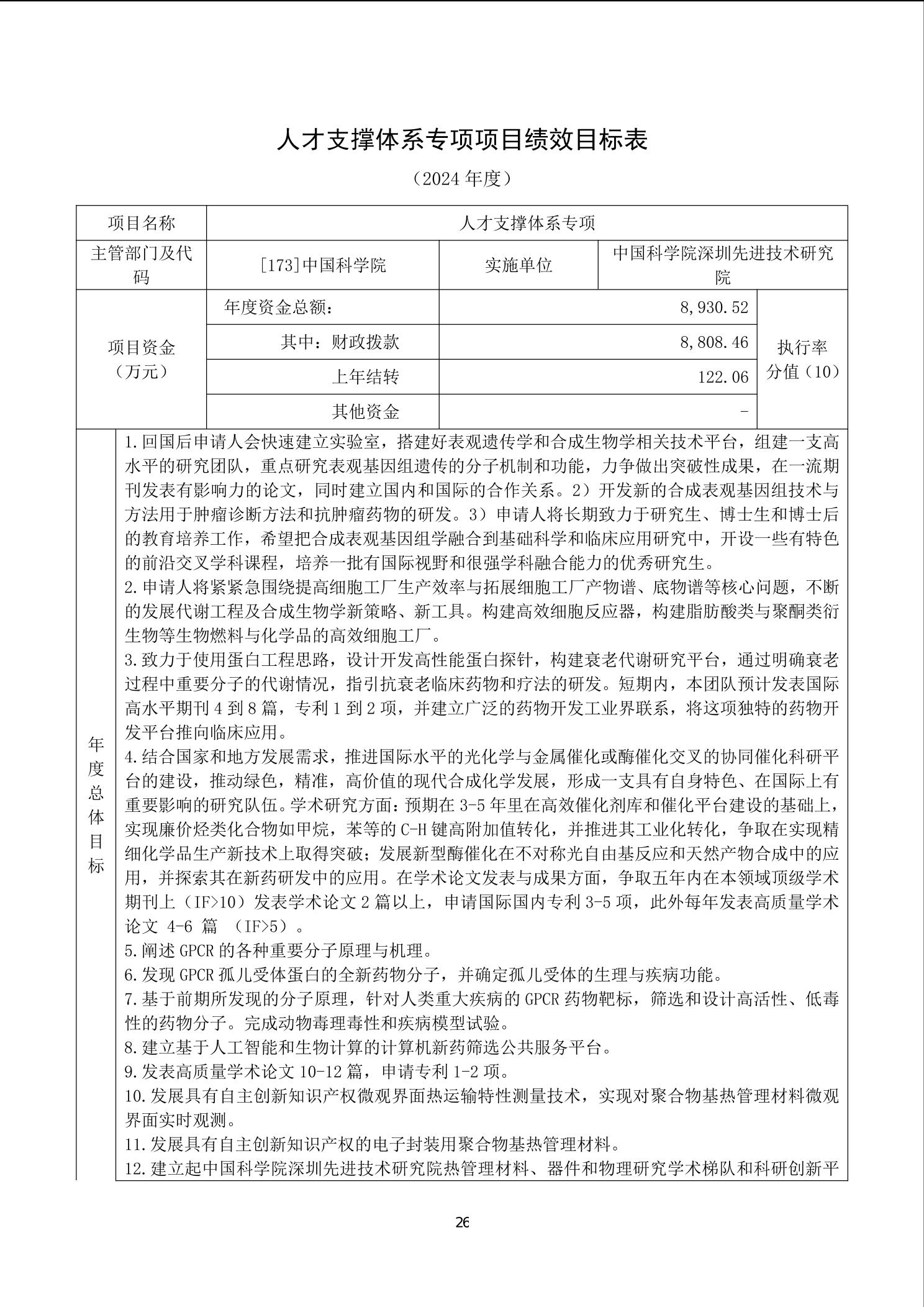
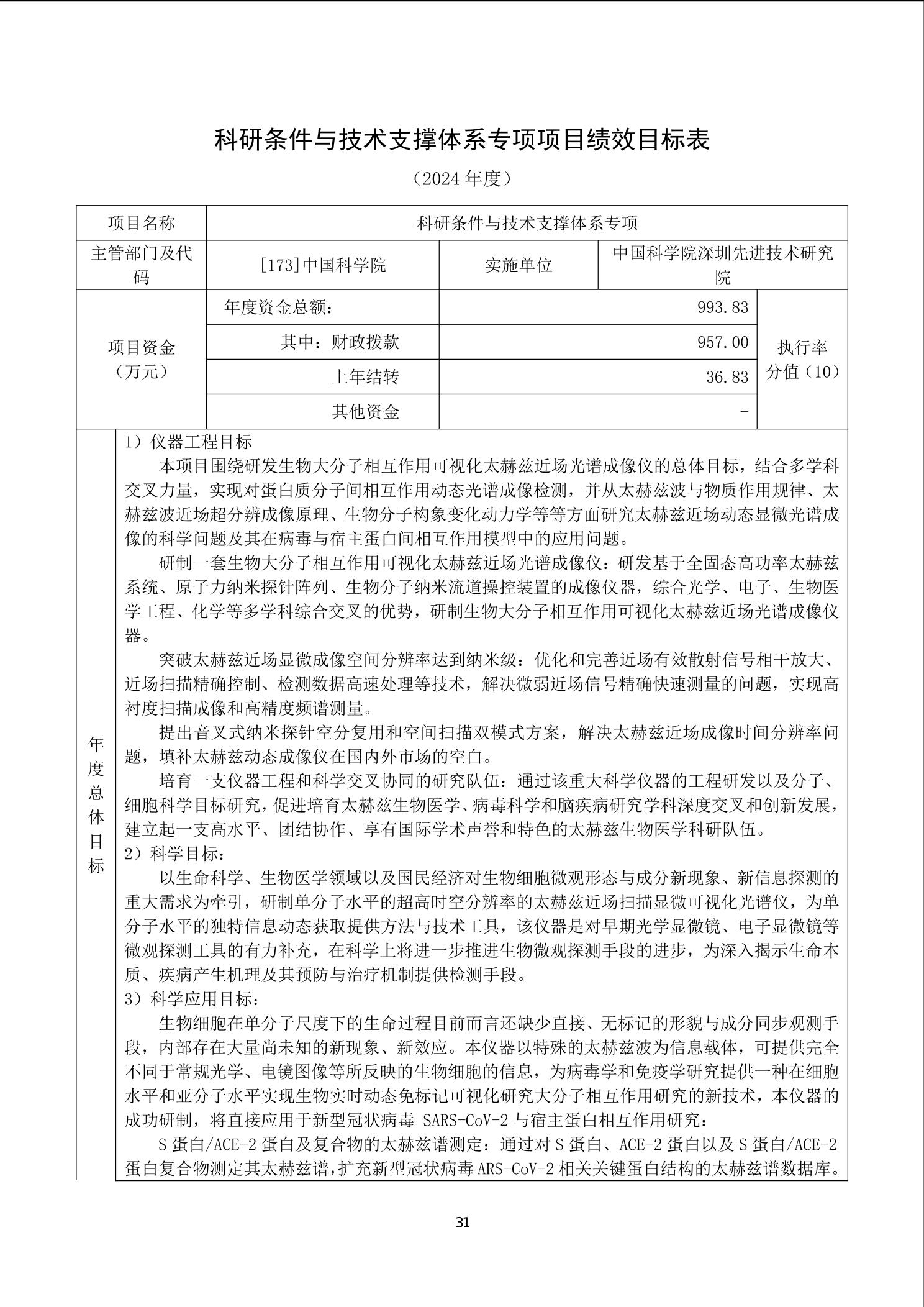
预算决算
当前位置:
首页
预算决算
中国科学院深圳先进技术研究院2024年部门预算
TOP